SINCE 1997
DAEILPAT
Daeil Int'l Patent & Trademark Law Firm
Application Procedure for Designs
Overview
Design Application OverviewCurrently, the Design Protection System in the Republic of Korea is in transition from a Substantive Examination System (SES) to a Non-Substantive Examination System (NSES).
In response to the request of applicants to expedite the procedure for the registration of designs, KIPO revised the Act, introducing the Non-Substantive Examination System for some short-term life-cycle products as of March 1, 1998.
Under the NSES, applicants may receive the registration within 1 or 2 months from the filing date and enjoy new procedures such as Multiple Application and Post-Grant Opposition for their convenience.
Even though the applications under the NSES are not examined substantially, the effects of rights under the NSES are identical with those under the SES. The registered rights under the NSES which do not fulfill the requirements, will be cancelled or invalidated through the Post-Grant Opposition or Trial.
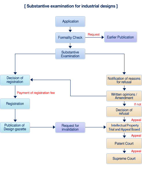
Substantive Examination System(SES)

1. Filing an Application
1) Documents required
A person who wishes to obtain a design registration must submit the following documents to the Commissioner of KIPO:
(a) an application stating the name and address of the creator and the applicant (including the name of a representative, if the applicant is a juristic person), the date of submission, the article that is the object of the design, the number, country, filing date of earlier application (if the right of priority is claimed);
(b) reproductions of the design;
(c) if the right of priority is claimed, the priority document which is a certified copy of the priority application together with its Korean translation; and
(d) a power of attorney, if necessary.
Documents (a) and (b) above must be submitted at the time of filing the design application. The name of a representative of the applicant may be supplemented at a later time. The priority document and power of attorney can be submitted after the filing of the application.
2) Claim of Priority
The right of priority may be claimed for a design application under the Paris Convention or international treaties such as on a bilateral or multilateral agreement. A person claiming a right of priority under paragraph (1) of this Article shall file an application for design registration within six months of the filing date of the earlier application that serves as the basis for claiming the right of priority
3) Drawings
Drawings appended to a design application should contain:
(a) the article that is the object of the design
(b) a description of the design and essential components of the creation
(c) serial numbers of the design (only if the application is for multiple design registrations)
The description of a design is not as important as the specification of a patent or utility model application so long as the drawings of the design are correctly and properly prepared. An applicant for design registration may submit a photograph or a sample of the design instead of drawing(s).
Drawings may contain a prospective view, a front view, a rear view, a right side view, a left side view, a top view, a bottom view and other views (e.g. a sectional view) if necessary or useful in describing the design. Where the article representing the design is of a flat shape, only the top and the rear views need to be included in the drawings.
2. Formality Examination
Once a design application is submitted to KIPO, it will be checked for all of the formal requirements necessary to accord a filing date of the application. Under Article 2(1) of the Enforcement Regulation of the Act, the application will be returned to the applicant without an application number and considered not to be submitted in any of the following cases:
1) where the kind of application is not clear;
2) where the name or address of a person (or juridicial person) who handles the procedure (i.e., the applicant) is not described;
3) where the application is not written in Korean;
4) where the application is not accompanied by drawings;
5) where the article(s) in which the design is embodied is not described; or
6) where the application is submitted by a person who has no address or place of business in the Republic of Korea, without a representative addressed in the Republic of Korea.
Once the application has fulfilled the formal requirements, KIPO assigns an application number and examines whether other formal requirements under the Act have been met or not.
The procedure dealing with the formality examination of a design application is the same as that of a patent application.
3. Publication of application
A design application may, upon the request of the applicant, be published in the official gazette entitled "Design Laid-open Gazette". Such request for publication may not be made once the applicant has received a copy of the first final decision of approval or rejection of application.
Once a design application has been made open to the public, any person may submit information relevant to the registrablility of the design together with any supporting evidence.
After an application is laid open, the applicant may give a written warning to alleged infringers indicating that an application for design registration has been filed. An applicant may demand compensation from a person who has been warned or who has worked a filed design or similar design knowing that it has been laid open. The amount will be equivalent to what the applicant would normally receive for working the registered design from the date of warning or the date on which the person became aware of the filing of the design application to the date of registration of the filed design.
4. Substantive Examination
1) Initiation of Examination
Unlike a patent or utility model application, a request for examination of a design application is not required for the initiation of a substantive examination. Design applications are automatically examined in the order of the filing date thereof. It generally takes about one year or so to complete the examination from the filing date. A request for expedited examination may be made in either of the following instances;
(a) where a person other than the applicant is considered to commercially or industrially work the invention claimed in the design application after the laying open of the application; or
(b) where urgent processing of the design application is considered necessary as prescribed by Presidential decree.
2) Requirement for Registration
To be registerable under the Design Act, a design should meet the following requirements:
(a) It should fall under the definition of a design given in the Act. A design which is eligible for protection under the Act is defined as "the shape, pattern, color or any combination of those in an article which produces an aesthetic impression on the sense of sight. Therefore, to be protected under the Act, a design should be embodied in an article. The term "article" is generally referred to as a tangible, movable and independent thing.
(b) Industrial applicability: the article(s) in which the design is embodied should be able to be mass-produced in an industrial method.
(c) Novelty: the design should not be identical or similar to a design which was publicly known or worked or published domestically or internationally before the application for design registration.
(d) Creativity: the design should not be easily created by a person with ordinary skill in the relevant field from the publicly known designs or shape, pattern, color or any combination of these which are widely known in the Republic of Korea.
(e) Furthermore, it should not be any of the unregistrable designs provided in Article 6 of the Act, such as designs which disturb the public order or morality, designs which are identical to or similar to the flag, national emblem or badges of public organizations, designs liable to create confusion over articles connected with another person's business, or designs consisting solely of a shape that is essential to secure the functions of the article, etc.
Even if a design was published or known or worked by the applicant himself prior to the filing date of the design application thereof, it is deemed to be novel provided that the design application is filed within 6 months after the disclosure was made.
A person intending to take advantage of the above paragraph shall submit an application for design registration specifying the purport of such intention, and submit documents proving the relevant facts within thirty days of the date of application for design registration.
5. Registration
If the examiner finds no ground for refusal or he is persuaded by the applicant's argument and/or amendment, he will render a decision to grant registration. There is no publication for opposition of a design application under the SES after the substantive examination. However, upon the registration, the design registration is published in the official gazette called "Design Registration under the SES Gazette".

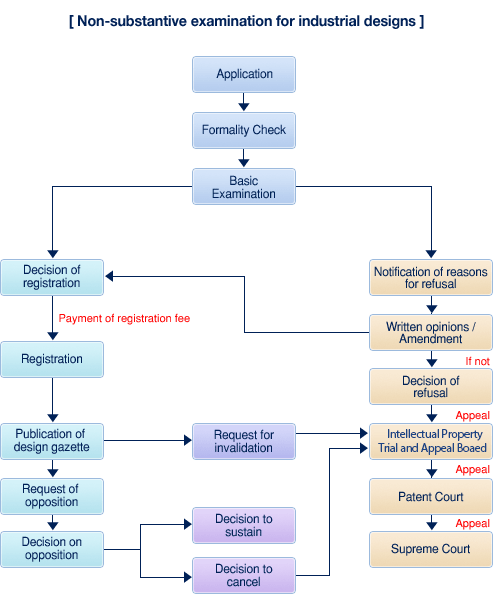
Non-Substantive Examination System(SES)
1. Multiple Application
Under the NSES, an applicant may file an application for twenty designs or less which fall under a single category in accordance with the Korean Classification of Products for the Registration of Designs.
The documents required for the NSES, such as claim of priority and drawings for the design application, are the same as those under the substantive examination.
A person applying for multiple design registrations shall indicate the serial numbers of the designs and the particulars prescribed under paragraph (1)(i) of this Article in the application for the NSES.
2. Basic Examination
Under the NSES, examiners conduct examinations to determine whether the design falls under any of the following, if it is not industrially applicable or if the design can be easily created by means of a shape, pattern, color, or any combination of these that is widely known in the Republic of Korea:
(i) designs that are identical or similar to the national flag, national emblem, military flags, decorations, orders of merit, badges and medals of public organizations, national flags and national emblems of foreign countries, or characters or indications of international organizations;
(ii) designs whose meaning or content is liable to contravene the public order or morality;
(iii) designs liable to give rise to confusion over articles connected with another person's business; and
(iv) designs consisting solely of a shape that is essential to secure the functions of the article.
If the examiner finds a flaw in the formality mentioned above, the examiner must issue a notice stating the reason for refusal and give the applicant an opportunity to submit a written opinion or amendment within the specified time limit.
If the examiner finds no flaw in the formality examination, he will render a decision to grant registration without a substantive examination.
3. Publication of registration
KIPO publishes the "Design Registration Gazette under the NSES" after the design applicant pays the registration fee.
4. Request for opposition
Once a design has been published in the Registration Gazette, any person may file an opposition against the registration of the design under the NSES within 3 months from the publication date.
The grounds of opposition are the same as the requirements for registration under the SES: novelty, creativity, industrial applicability, and other unregistrable designs.
